首页
>
新闻中心
>
通知公告
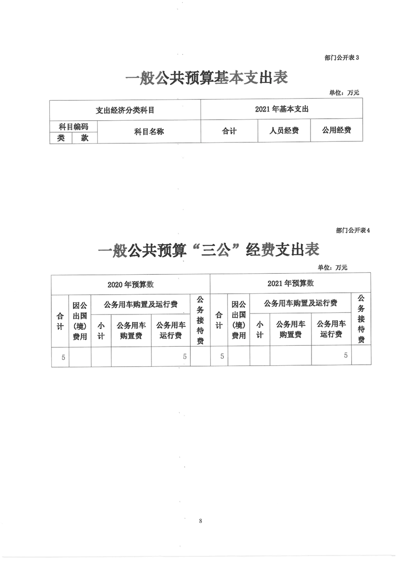
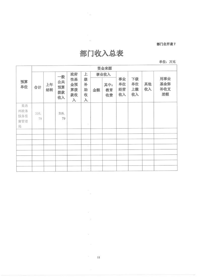
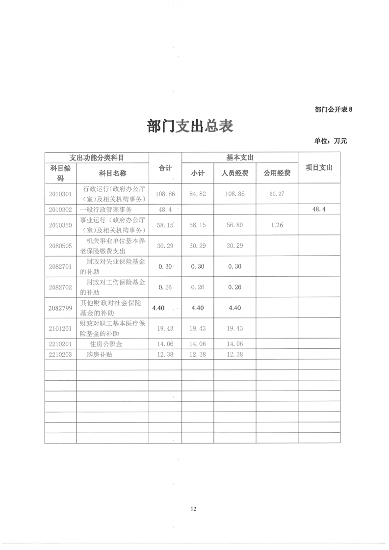
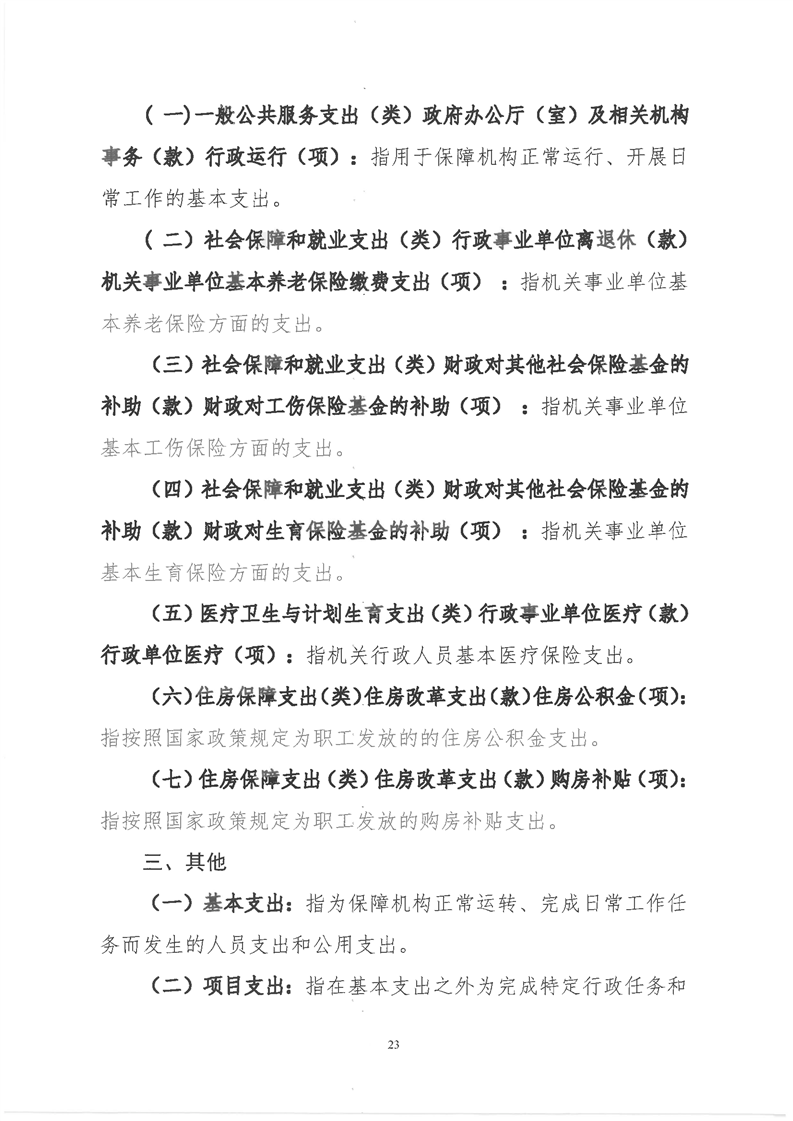
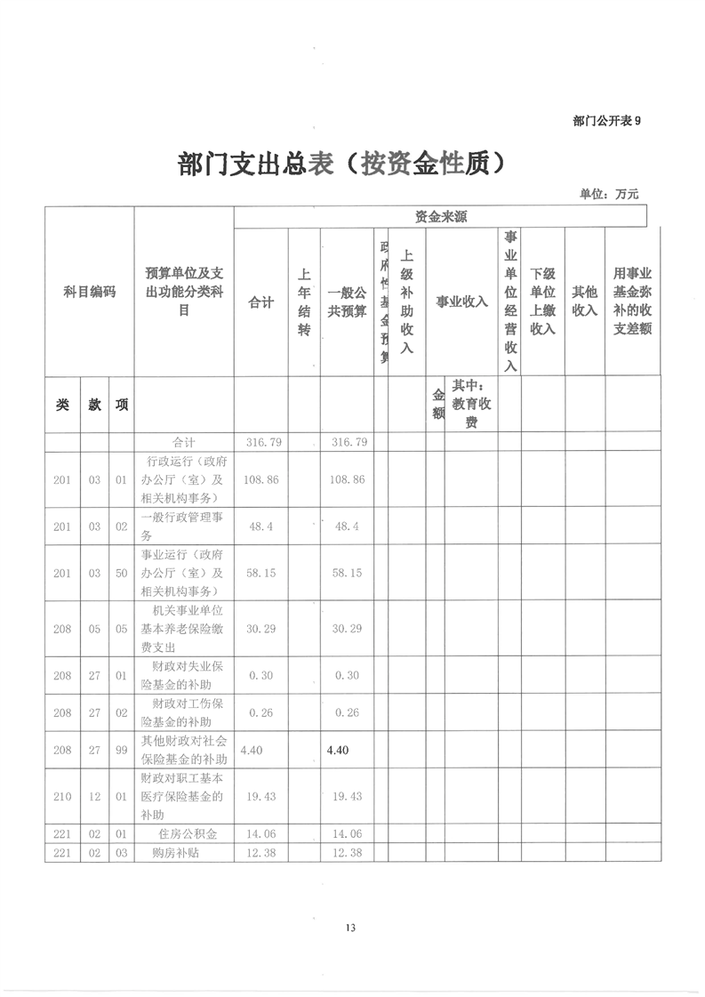
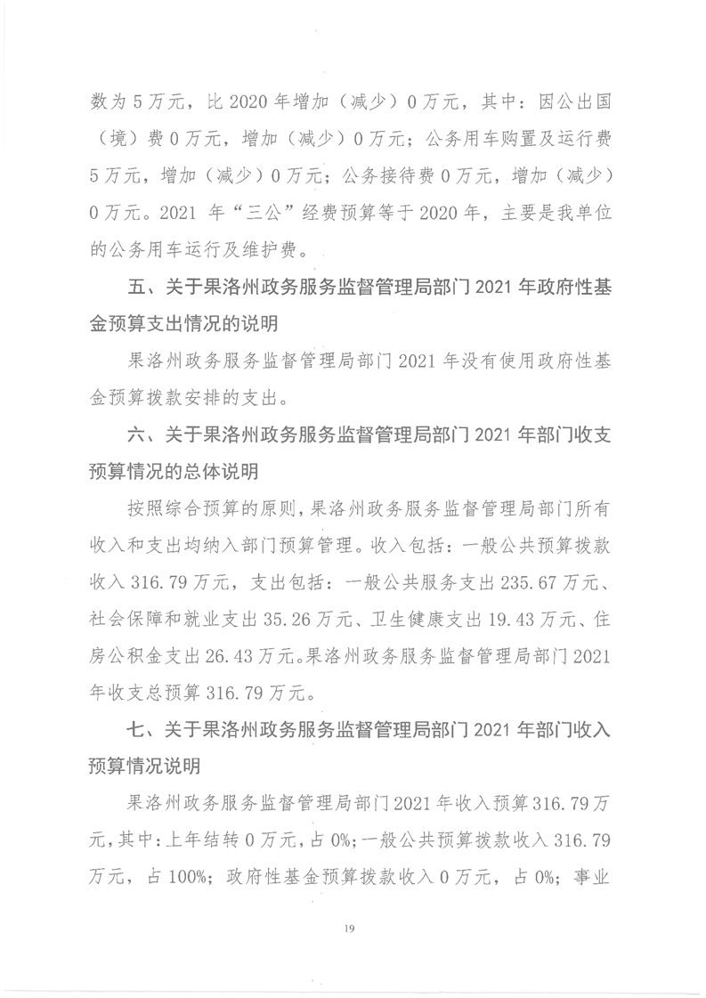
果洛州政务服务监督管理局2021年部门预算
【 信息时间:2021/11/23 16:39:00  阅读次数:
】
【
我要打印
】 【
关闭
】
附件如下: